在如今繁荣的电商时代,货源的选择对于每一位卖家来说都至关重要。特别是对于闲鱼平台的卖家而言,找到真正的货源工厂,不仅可以获得更低的价格,还能确保货源的稳定和质量。那么,如何在茫茫的电商海洋中,找到那些隐藏在背后的真正货源工厂呢?今天,就让我来为你揭秘。
![图片[1]_教你如何找到真正的闲鱼货源工厂_知途无界](https://zhituwujie.com/wp-content/uploads/2024/03/fe07eee1f020240320112016.png)
首先,我们要明确一个事实:大多数人在寻找货源时,往往会被一些中间商或者无货源的店铺所迷惑。他们通过加价销售或者伪装成厂家来赚取利润,这也使得很多卖家觉得在1688等平台上拿货的价格偏高。其实,真正的货源工厂往往隐藏在这些平台的深处,等待着我们去发掘。
那么,如何筛选出真正的货源工厂呢?以下是我总结的几点经验:
一、查看店铺资质。真正的货源工厂往往会有较为完善的店铺资质,如超级工厂标志、牛头标志等。同时,我们还可以查看店铺的诚信年份,一般来说,诚信年份越长的店铺,其经营实力和信誉度也越高。
![图片[2]_教你如何找到真正的闲鱼货源工厂_知途无界](https://zhituwujie.com/wp-content/uploads/2024/03/f3ccdd27d220240320112026.jpg)
二、深入了解工厂信息。在店铺详情页中,我们可以点击“工厂档案”查看工厂的具体信息。这些信息包括工厂的地理位置、经营范围、主体资质等。通过对比这些信息,我们可以初步判断该店铺是否为真正的货源工厂。
三、观察产品种类和价格。真正的货源工厂往往专注于某一类产品的生产和研发,产品种类相对单一。此外,他们的价格也会相对合理,不会过高或过低。因此,在选择货源时,我们要注意对比不同店铺的产品种类和价格,以找到最优质的货源。
除了以上几点外,我们还可以通过其他途径来寻找真正的货源工厂。比如,在社交媒体平台上搜索相关行业的厂家信息,或者参加行业展会等活动与厂家面对面交流。这些方式都可以帮助我们更直接地了解厂家的实力和产品质量。
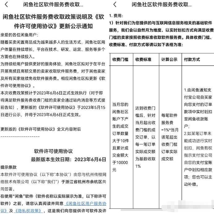
另外,值得注意的是,随着闲鱼平台的不断发展,平台也在不断完善其服务体系。最近,闲鱼平台发布了关于服务费的最新公告。根据公告内容,自6月份起,平台将对开展高频且高额交易的卖家收取软件服务费。这一举措旨在鼓励卖家提供更加专业、优质的服务,同时也为平台的持续发展提供了经费支持。
![图片[3]_教你如何找到真正的闲鱼货源工厂_知途无界](https://zhituwujie.com/wp-content/uploads/2024/03/156005c5ba20240320112038.jpg)
对于卖家来说,虽然服务费的收取会增加一定的成本,但这也意味着我们可以享受到更加完善的服务和更多的流量支持。因此,我们应该积极适应这一变化,努力提升自己的服务质量和经营能力,以在竞争激烈的电商市场中脱颖而出。
总之,在寻找闲鱼货源工厂的过程中,我们需要保持警惕和耐心。通过综合考虑店铺资质、工厂信息、产品种类和价格等多个方面的因素,我们可以逐渐筛选出真正的货源工厂,为自己的电商事业打下坚实的基础。同时,我们也要关注平台的最新动态和政策变化,以便及时调整自己的经营策略和方向。

























暂无评论内容